وقتی میگوئید بهترین باید بگوئید از چه نظر و همینطور وقتی میگوئید تابع پیشرفته باید بگوئید پیشرفته یعنی چه؟ بهتر است به جای پرسیدن تلگرافی یک پرسش یک مقدار زمان بیشتری برای تشریح و باز کردن منظورتان بگذارید. برای نمونه میتوانید نوع خاصی از تابعها که مورد نیازتان هست را اشاره کنید و بگوئید که زمان برایتان مهم است یا نوع رسم و غیره.
من ۲ زبان برنامه نویسی و ۳ نرمافزار ریاضی را معرفی میکنم. در هر سه مورد نتیجهٔ ترسیم تابع گامای اویلر را برایتان گذاشتهام و زمانی را که رسم این نمودارها طول کشیدهاست. زمان محاسبه متناسب با رایانهٔ شخصیام که سیستم عاملاش ویندوز ۱۰ است، core i7 با پردازندهٔ ۲.۲ گیگاهرتز و ۶۴ بیت و حافظهٔ RAM آن ۶ گیگابایت است گزارش شده است. مسلما روی رایانه با مشخصات متفاوت زمان محاسبات رسم نمودارهای زیر متفاوت خواهد بود.
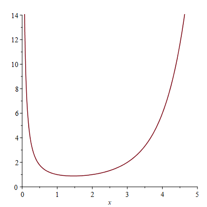
اگر تابع گامای اویلر یادتان نیست، تعریفش را در خط زیر آمدهاست. نمودار این تابع را بر روی بازهٔ $(0,5)$ رسم میکنیم.
$$\Gamma(x)=\int_0^\infty t^{x-1}e^{-t}dt$$
- با زبان برنامهنویسی Python نسخهٔ ۳.۷ و استفاده از مدولهای scipy (که تابع گاما در آن تعریف شدهاست)، matplotlib (برای رسم نمودار)، Numpy (برای آرایهٔ تقسیمبندی محورها)، time (برای اندازهگیری زمان).
شکل:

زمان: $0.122927$ ثانیه.
- با زبان برنامهنویسی Julia نسخهٔ ۱.۱ و استفاده از بستههای SpecialFunctions (که تابع گاما در آن تعریف شده)، Plots و PyPlot (برای رسم نمودار).
شکل:

زمان: $0.002367$ ثانیه.
- با نرمافزار Maple نسخهٔ 2019.
شکل:

زمان: $0.340$ ثانیه.
- با نرمافزار Mathematica نسخهٔ ۱۲.۰.
شکل:

زمان: $0.015625$ ثانیه.
- با نزمافزار Matlab نسخهٔ R2019b.
شکل:

زمان: $0.100296$ ثانیه.
توجه کنید که در ترسیمهای Maple و Mathematica نمودار تا خود $x=5$ نرفتهاست و کمی پیش از آن ایستادهاست، اگر میخواهید نمودار حتما تو خود ۵ برود که مقدار تابع ۲۴ است در این نقطه، میتوانید دستور ترسیم را کمی ویرایش کنید و همچنین میتوانید مانند نمودارهای دیگر عنوان و اسم محور و غیره برای شکل بیفزائید، پس نبودشان در شکلی که ترسیم کردهام دلیل بر عدم توانایی نرمافزار مربوطه نیست.
بعلاوه توجه کنید که سریعتر بودن ترسیم این نمودار در یک نرمافزار نسبت به دیگری الزاما این نتیجه را نمیدهد که برای همهٔ نمودارها این رابطه برقرار است. ممکن است نرمافزار الف برای این تابع از نرمافزار ب سریعتر باشد ولی برای یک تابع دیگر که ماهیت متفاوتی دارد مثلا انتگرالی نباشد نرمافزار ب از نرمافزار الف سریعتر باشد.